


海报新闻记者周凌峰报说念
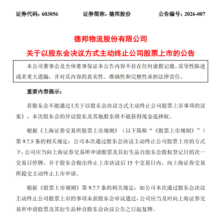
1月13日晚间,德邦股份(603056)泄漏公告称,公司拟以鼓励会决议面貌主动撤退A股股票在上交所的上市往还,公司股票于1月14日起复牌。
德邦股份称,此举是为了更好地稳妥物流行业的发展趋势,统筹配合与整合JD Logistics, Inc.(京东物流股份有限公司,以下简称京东物流)体系内的物流资源,亦议论积极践行公司障碍控股鼓励宿迁京东卓风企业处分有限公司(以下简称京东卓风)于收购德邦股份时作出的对于同行竞争的痛快。
德邦股份暗示,本次以鼓励会决议面貌主动闭幕上市须经出席公司鼓励会的整体鼓励所抓有用表决权的三分之二以上通过,还须经出席公司鼓励会的除单独粗略统统抓有上市公司5%以上股份的鼓励和上市公司董事、高等处分东说念主员之外的其他鼓励所抓有用表决权的三分之二以上通过。上述事项能否最终现实完成及现实成果尚存在省略情味。
为充分保护投资者的利益,德邦股份本次闭幕上市有筹画开拓异议鼓励相配他鼓励保护机制,由京东物流运载有限公司向包括异议鼓励在内的、除京东卓风相配一致行径东说念主宁波梅山保税港区德邦投资控股股份有限公司之外现款选用权股权登记日登记在册的整体A股鼓励提供现款选用权(限售或存在职权截止的股份等情形除外)。
现款选用权的行权价钱为19.00元/股,股权登记日拟定为2026年2月6日,待公司鼓励会审议通事后,德邦股份将另行详情现款选用权禀报日。
德邦股份暗示,公司闭幕上市后,公司的财富、东说念主员、业务将不会受到不利影响,仍保抓悲怆的品牌及运营,德邦股份在保抓既有业务上风的基础上,将更为充分地协同京东物流体系的业务资源。现在,公司无要紧财富重组安排,也无从头上市安排。
据悉,当日,公司召开第六届董事会第十三次会议审议通过《对于以鼓励会决议面貌主动闭幕公司股票上市事项的议案》欧洲杯体育,公司拟以鼓励会决议面貌主动撤退A股股票在上交所的上市往还,并恳求股票干预寰宇中小企业股份转让系统退市板块链接往还。